
在使用deepseek之前,先让TA进行自我介绍下。
自我介绍非常言简意赅,就像TA的创始人一样低调。

功能概述
支持处理多种复杂任务,包括文本理解、数据分析、知识问答及内容创作等。
具备跨语言处理能力,能够理解和生成多种语言的文本。
能够通过搜索引擎进行联网查询,获取实时信息并整合到回答中。
优势特点
采用了先进的自然语言处理技术,能够更准确地理解用户意图,提供更贴合需求的服务。
知识库经过大规模数据训练,涵盖广泛的主题,能够提供多领域的专业信息。
不断通过机器学习和用户反馈进行自我优化,以提升交互质量和响应速度。

博主没有高速ds任何诉求,直接就是上传一张图片,ds会根据自己的理解推断用户诉求,从输出的内容可以看出,ds对图片内容进行了自己的理解,句子并非原样提取输出,而且输出了相同意思的的句子。
博主其实真正的诉求是提取图片内容,再次进行追问看效果。

博主进行了原图文本比对,百分百把图片内容准确输出,并且有遮挡的地方同样准确无误输出。这个博主使用其他几款AI进行文本提取对比,ds还是略胜一筹。博主这里就不列出来了,感兴趣的小伙伴可以测试对比下。
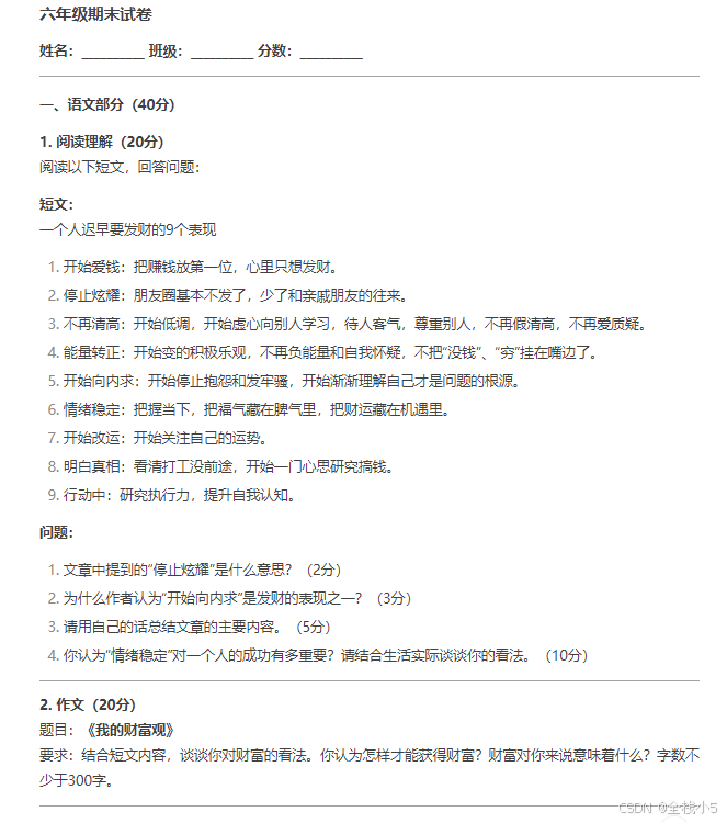
一个人迟早要发财的9个表现
开始爱钱:把赚钱放第一位,心里只想发财。
停止炫耀:朋友圈基本不发了,少了和亲戚朋友的往来。
不再清高:开始低调,开始虚心向别人学习,待人客气,尊重别人,不再假清高,不再爱质疑。
能量转正:开始变的积极乐观,不再负能量和自我怀疑,不把“没钱”、“穷”挂在嘴边了。
开始向内求:开始停止抱怨和发牢骚,开始渐渐理解自己才是问题的根源。
情绪稳定:把握当下,把福气藏在脾气里,把财运藏在机遇里。
开始改运:开始关注自己的运势。
明白真相:看清打工没前途,开始一门心思研究搞钱。
行动中:研究执行力,提升自我认知。
博主继续追问,基于上面提取出来的文本,让ds输出一篇完整的六年级期末试卷。
备注:由于没有具体是语数英,ds综合推荐输出了语文和数学以及综合,同样对比其他AI,输出效果还是ds略胜一筹。

基于下面提示词生成角色模板,博主进行了对比,同样是ds输出的质量更加高。
⽣成⼩说⻆⾊模板:
姓名:
核⼼欲望:
关键秘密:
关系⽹络:
- 盟友(表⾯/真实)
- 对⼿(直接/潜在)
- 情感羁绊(爱/恨/亏⽋)
⽰例填充:[悬疑⼩说配⻆]


博主将一段C#的读取excel文件代码转为Python,第一次输出的代码有错误,追问后自我纠正。
python读取excel需要安装依赖两个库,pandas、openpyxl。
体验感受:代码输出还是挺高效,能够准确理解C#代码并快速转成python。还是速度上比同行的快,质量不分上下。

import pandas as pd
def excel_to_data_table(file_name,sheet_name=None, is_first_row_column=True):
try:
# 读取Excel文件
if file_name.endswith('.xlsx'):
excel_file = pd.ExcelFile(file_name)
elif file_name.endswith('.xls'):
excel_file = pd.ExcelFile(file_name, engine='xlrd')
else:
raise ValueError("Unsupported file format. Please use .xlsx or .xls files.")
# 获取指定的sheet或第一个sheet
if sheet_name:
sheet = excel_file.parse(sheet_name)
else:
sheet = excel_file.parse(excel_file.sheet_names[0])
# 如果第一行是列名,则将其作为DataFrame的列名
if is_first_row_column:
data = pd.DataFrame(sheet.values[1:], columns=sheet.iloc[0])
else:
data = pd.DataFrame(sheet.values)
return data
except Exception as ex:
print(f"Exception: {ex}")
return None
# 示例调用
data = excel_to_data_table(file_name=r"E:\test\test.xlsx",sheet_name="Sheet1", is_first_row_column=True)
print(data)
看过博主去
年在百度论坛上的发言可以知道,博主之前在回答关于端侧模型的问题。
当时博主认为行业化大模型私有化是一个趋势,因为每个行业和公司都有自己庞大的且带有敏感性的数据。
基于安全性考虑,大部分公司是不会完全依赖云端大模型进行数据投喂训练,所以,DeepSeek的出现就给行业内的公司提供了一个本地化部署的可能,也验证我博主当时想法,模型小型化绝对是一个趋势,但是让博主没想到的是,一出来就是一个王炸。
在这里博主还是觉得,下一波王炸就是普通电脑都能部署微型模型,或许能够用到游戏开发上做辅助功能,甚至是内部系统的预警和辅助功能。
整体体验下来,给博主的感觉就是非常清爽,界面非常简洁,回答也非常流畅不拖泥带水,没有那么多花里胡哨的东西。
还有一点体验就是,一个字一个字蹦出来的时候,很流畅,不会有卡顿的情况,使用同类型AI会有卡顿情况,看着不舒服,可能是ds前端优化的更好。
希望DeepSeek不忘初心,变得更加强大,也希望能够再精简化
【AI大模型】使用Python调用DeepSeek的API,原来SDK是调用这个,绝对的一分钟上手和使用
如果觉得博客文章对您有帮助,异或土豪有钱任性,可以通过以下扫码向我捐助。也可以动动手指,帮我分享和传播。您的肯定,是我不懈努力的动力!感谢各位亲~